2025年

获取报价
x

提交表单

*
*
*

05月

2026-02-27

本次住建科技项目深度聚焦城市基础设施生命线及建筑智能建造的健康监测技术研发与应用,在既有运营阶段健康监测体系的升级完善基础上,开展前瞻性技术探索。项目以攻克传统运维技术瓶颈为目标,通过创新技术应用,全面赋能城市基础设施全生命周期智能建造与智慧运维,为建筑行业高质量发展注入新动力。


01省级科技计划项目

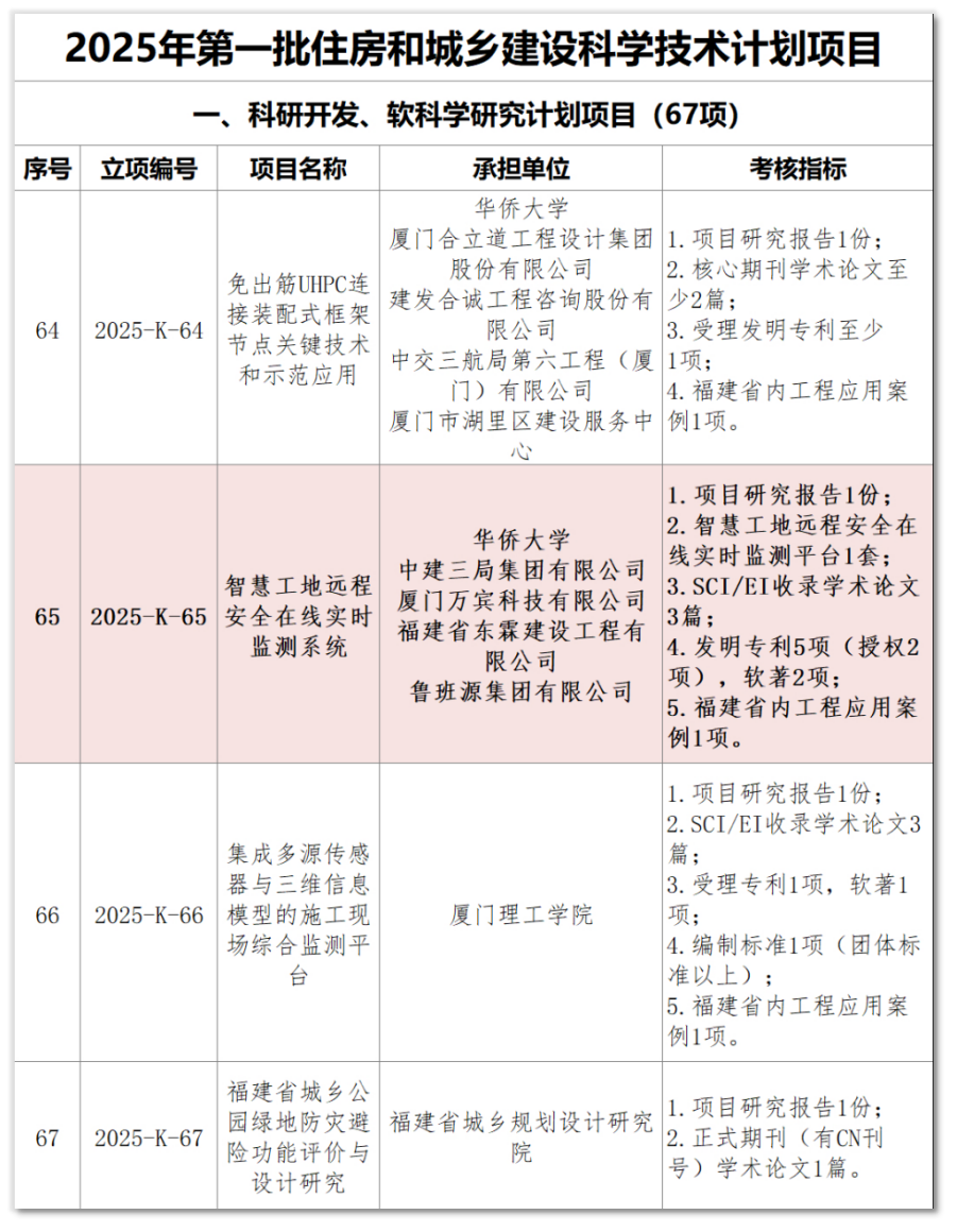
近日,福建省住建厅发布《关于公布2025年第一批住房和城乡建设科学技术计划项目的通知》,本批项目包含科研开发、软科学研究等67项计划项目。万宾科技联合华侨大学承担的科技计划项目成功获批!

图片

图片


本项目围绕工地安全监测中的“智慧化”和“远程在线实时”两大特色目标,将计算机视觉、物联网、大数据、建筑信息模型(BIM)、智能建造、振动信号处理技术应用于工地安全监测各环节,构建智慧工地远程在线实时监测系统,使建筑工地安全监测从“人工定时巡查”迈入智能化新时代,提高了智慧工地安全监测准确性。


02 市级科技计划项目

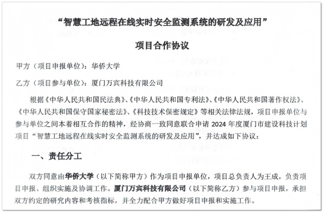
厦门市住建局《关于公布2024年度建设科技计划项目的通知》公示了37项科技计划项目,其中万宾科技与华侨大学联合研发的科技计划项目成功获批。


图片

图片


图片

▲ 万宾科技与华侨大学项目合作协议



图片

▲ 万宾科技与华侨大学创新创业实习基地



产品推荐

更多>
  • 雷达水位监测仪
    EN200-D

    获取报价
    x

    提交表单

    *
    *
    *
  • 地埋式积水监测仪
    EN200-C

    获取报价
    x

    提交表单

    *
    *
    *
  • 雷达超声流量计
    EN202-RDU

    获取报价
    x

    提交表单

    *
    *
    *
  • 智能结构诊断器
    EN300-G

    获取报价
    x

    提交表单

    *
    *
    *
  • 可燃气体监测仪
    EN500-CG

    获取报价
    x

    提交表单

    *
    *
    *
  • 智能气体监测仪
    EN501-MGA

    获取报价
    x

    提交表单

    *
    *
    *
  • 雨量监测站
    EN701-RMS

    获取报价
    x

    提交表单

    *
    *
    *
  • 遥测终端机
    EN402-VR

    获取报价
    x

    提交表单

    *
    *
    *
  • 多通道振弦采集仪
    EN402-VR

    获取报价
    x

    提交表单

    *
    *
    *
  • LoRa边缘计算网关
    EN402-LR

    获取报价
    x

    提交表单

    *
    *
    *

总部地址:福建省厦门市集美区软件园三期F05栋6层

企业热线:400-816-3116

业务咨询:159 5921 7190 (微信同号)

  • 扫码获取方案

  • 扫码关注抖音

© - 厦门万宾科技有限公司   版权所有 备案号:闽ICP备17010006号-8